上周,全国两会圆满闭幕。特殊时期的两会备受关注,而作为学生党员,理应积极关注两会动态,争做时代先锋。有别于传统“一次性”式的党课学习,为了更加深入贯彻两会精神,按“学深悟透”的原则,5月20日到23日,澳门彩票有限公司 0617党支部开展了为期4天的线上两会学习系列活动,澳门彩票有限公司 党委副书记许赞及全体成员参与。
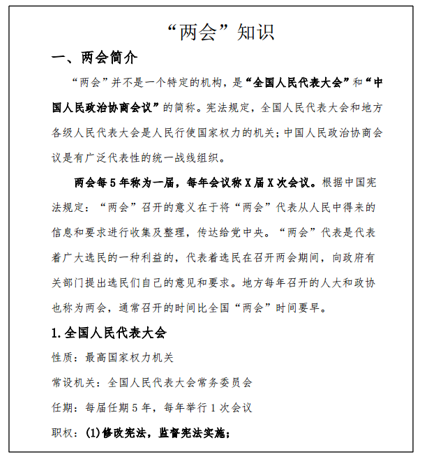
首先,由于支部人数较多,为充分调动每一位成员的学习积极性,确保学习质量,在支部内成立了两会领学小组。小组带头搜集相关信息、整理学习材料、发起讨论议题等。20日晚,小组发布精心自制的《两会知识科普》,从两会的简介、会议形式、代表情况、今年主要看点等方面做了介绍,使支部成员加深对今年这场特殊两会的认识。

其次,为了拓宽学习广度,挖掘学习深度, 21日和22日,在收看两会开幕式的基础上,全体成员在线上群聊中就关注的或者感兴趣的议案开展了激烈的讨论。大家在讨论中感受代表们直面问题的坦率态度、解决问题的思考深度、提出建议的科学程度。
21日,大家针对“建议下调刑事责任年龄”展开激烈讨论,认为在下调刑事责任年龄的同时应当加强对青少年的心理健康教育,加强对监护人的要求,为未成年人营造良好的成长环境更为必要。除此之外,“建议将HPV疫苗纳入国家免疫规划”这一议案让大家感受到人大代表们紧跟时代、切身关心人民群众的步伐。22日,大家就“建议数字化生活不能忽视老人需求”提出自己的看法,尤其是新冠肺炎疫情期间的“健康码”更加凸显了老人在数字化生活中的艰难局面。对于“建议加强快递单面个人隐私保护”的议案,大家都感同身受,纷纷列举自己的遭遇,共同学习互相科普保护个人隐私的方法。两天的讨论,都以领学小组准备的“两会冷知识”作为尾声,了解了“提案和议案的区别”、认识了“只要是代表就能提出议案”的误区,从细节入手,不仅要“看热闹”的热情,更要有“看门道”的细致和严谨。


原文才最能体现理论的精神实质和核心要义,而学习原文才最能深刻领悟两会重要精神,因此,全体成员在研讨后,于24日对《政府工作报告》进行了阅读学习。为了加深对关键要点的理解,领学小组又制作了一份《政府工作报告小测试》,包含“六稳”“六保”的概念、三大攻坚战的举措、公共卫生体系建设的着力点等,以考促学,并展示考试分数排名。

在这次为期四天的系列学习活动中,0617支部全体成员认真参与,力争在“过程性学习”中,学深悟透两会精神,以一名新时代学生党员的身份,积极关注国家大事,提升自身的理论修养。活动促进了支部成员思想交流、融会贯通、学以致用,推动了支部对于党的理论与时事政策学习教育的常态化工作。